近日,国务院办公厅印发的《关于发展银发经济增进老年人福祉的意见》这一文件第十八条明确指出积极发展商业长期护理保险!

据《中国健康与养老追踪调查》(CHARLS)的相关数据进行研究报告显示,我国60岁以上老人近十年的失能率在逐年下降,但基于人口老龄化加剧,我国60岁以上老人失能人数仍在逐年上升。

数据来源:中国健康养老产业报告
且我国目前已有大量失能老人面临独居、无人照顾的困境。中度及重度失能老人均面临较大服务缺口和保障缺口。
为了应对当前困境,政府已经出台了一系列政策,同时,也在积极发展银发经济,以应对社会的巨大需求。其中商业长期护理保险再获政策支持。
来自国家医保局的最新数据显示,目前我国长期护理保险(简称“长护险”)制度参保人数超1.76亿,累计超过225万失能人员享受待遇,年人均减负约1.4万元。
接受《经济参考报》“新华健康”记者采访的业内专家认为,在银发经济红利不断释放的背景下,作为我国长护险制度重要内容的商业长护险也迎来高质量发展的驱动力,应围绕失能人员的照护需求开发多元化产品和服务,助力养老产业的发展。解决失能人员的照护“痛点”。
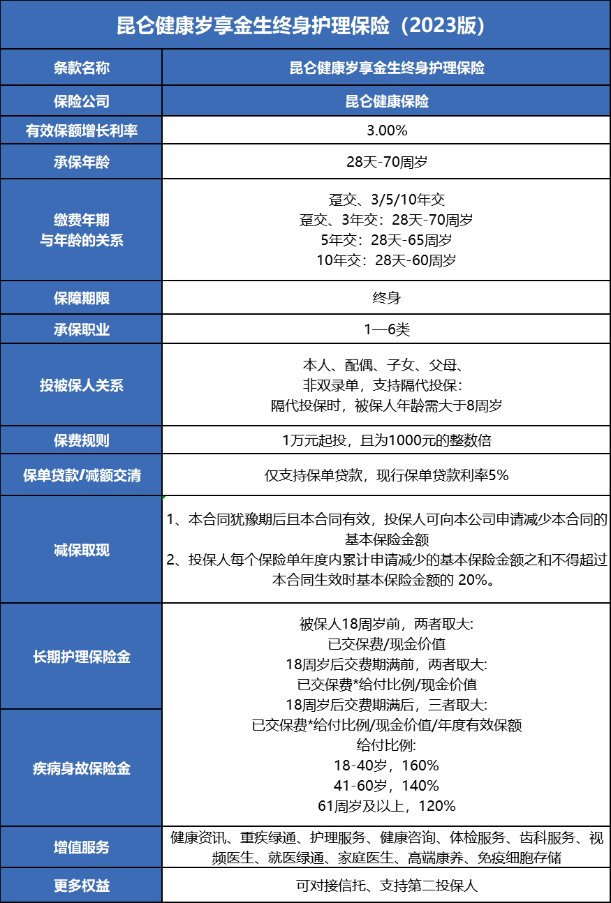
在此背景下,为大家详细测评了一款目前市场上火热售卖中的终身护理保险——昆仑健康岁享金生护理险(2023版)
这款护理险不仅具备长期护理和疾病身故双重保障,而且保单现价逐年增长,收益表现十分优秀!
老规矩,先看产品概况:
产品概况展示

投保年龄宽
昆仑健康岁享金生终身护理险(2023版)投保年龄最高支持至70周岁;趸交、3/5/10年交四大缴费期可供选择;职业支持1-6类;非双录单,还支持隔代投保,隔代投保时,被保人年龄需大于8周岁。
承保职业广
在承保职业上,大部分护理险承保职业只能到4类,而岁享金生能支持到6类,给更多客户提供保障的可能性。
保单功能多
保单贷款与减保取现功能一应俱全,在合同条款所规定的范围内,客户可申请保单贷款或减少保险金额,从而按需调整资金配置。
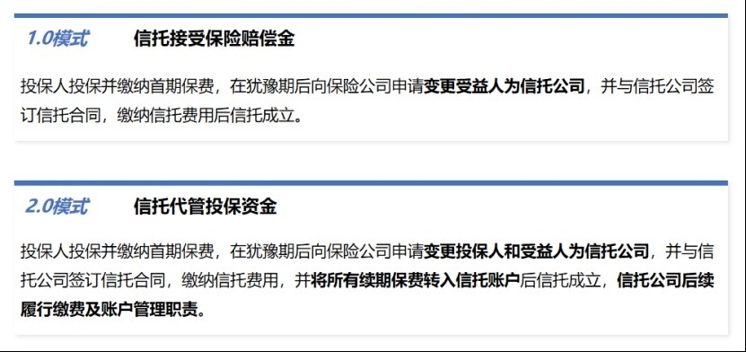
支持对接信托
由北京国际信托有限公司提供信托服务,可对接保险金信托1.0和2.0,信托1.0要求投保人总身故保额需≥500万元,信托2.0活动期间要求已缴保费+追加资金≥300万元。

设立第二投保人
通过保全操作设立第二投保人,注意指定第二投保人后不能再变更或指定其他新投保人,本次申请通过后也无法撤销申请。
产品利益演示
我们以30岁男性为例,进行4个缴费期的IRR演示

30岁男性趸交表现优异,保单年度40年IRR就达到了2.9%,长期IRR高达2.95%
5年交表现也不错,保单年度50年IRR超2.9%,长期可达2.94%
3年交、10年交远端IRR也超过了2.9%
综合来看:产品收益表现十分优秀,妥妥的市场前排水平。从保单收益的角度来看,30岁男性更推荐趸交、5年交,收益较高,是明智的选择。
保单年度现金价值演示如下:

以30岁男性为案例,年缴费10万元,不同缴别的现价回笼时间如上图所示。
趸交第6年已交保费回笼、3年交第6年已交保费回笼、5年交第6年已交保费回笼、10年交第10年已交保费回笼
第25至30个保单年度,现价均达总保费的2倍多
第40至45个保单年度,现价均达总保费的3倍多
远端保单现价均超过或接近总保费的8倍!
下面来看对比表现:


对比下来,昆仑健康岁享金生相比其他几款终身护理险,IRR综合实力非常强劲
从各个交费年期来看:
岁享金生趸交、5年交状态依然在线,几乎在全方位超越其他几款,长期IRR接近2.95%,无论是对于计划长期持有保单的客户,或是想通过保单实现资金灵活配置的客户来说,岁享金生的趸交、5年交都是非常不错的选择;
3年、10年交,IRR在前期表现相对更好。
从长期收益来看:
在以上几款中,只有昆仑健康岁享金生的长期IRR可达2.95%,属于市场前排水平。
投保案例演示:
40周岁的昆先生,为了给自己的人身保障加码,也为了保障自己体面的老年生活,投保了昆仑健康岁享金生终身护理险,每年缴费10万元,交5年,总保费50万元

昆先生用50万的保费撬动了高额的疾病身故保险责任/长期护理保险责任,在昆先生身体状况良好的情况下,保单长期持有,现价能超过已交保费的6倍!
增值服务介绍
投保昆仑健康岁享金生,还可以享受到由昆仑健康提供的一系列健康管理服务。
根据不同的保费标准,对应不同的会员权益项目,包含健康资讯、重疾绿通、护理服务、健康咨询、体检服务、齿科服务、视频医生、就医绿通、家庭医生、高端康养、免疫细胞存储11项健康管理服务。
昆仑健康保险客户分级由低到高共分为六个层级:普通客户、 黄金客户、铂金客户、钻石客户、黑钻客户、SVIP客户。“黄金客户”及以上客户统称为VIP客户,累计年化标保100万以上客户为SVIP客户会员定级标准:

昆仑健康将保险产品按保障属性分为保障型产品及非保障型产品。岁享金生按照保障属性划分为非保障性产品,保费折算系数如下:
非保障型产品折算系数:
①交费年期10年以内(含10年)的保单,折算系数为交费年期x0.05,趸交产品的折算系数为0.05
②交费年期超过10年的保单,折算系数为0.5
③交费期满的保单,折算系数为0
分级保费=年交保费x折算系数
保险公司各层级服务项目及使用次数如下:

每项增值服务都有非常高的含金量,其中体检服务、齿科服务、视频医生、就医绿通、家庭医生等服务对客户来讲都非常实用
这里再重点为大家介绍体检服务和就医绿通两项:
体检服务

铂金及以上等级客户,保单被保人可在缴费期内享受每年一次的体检服务,体检机构以北京、上海、广东、浙江、山东为主,全国可约体检机构300个,具体机构和地址可登录昆仑健康保险官方微信端-我的会员权益查询。
就医绿通

就医绿通服务可帮助客户解决就医难的问题,钻石及以上客户可在服务期内享受每年1次国内三甲医院或知名医疗机构副主任以上医师专家门诊预约挂号一次。
专业的医护人员根据客户的病情描述,推荐与客户病情最匹配的权威医院、科室、专家,协助客户预约挂号,并为客户提供专业的就医前、中、后指导,包括科室医生出诊信息、医生特长、疾病分科、就医流程、注意事项提醒等。
保险公司介绍
公司简介
昆仑健康保险于2006年成立,注册资本23.4亿元,是国内首批专业健康保险公司之一。作为国内首批专业健康保险公司之一,历经十余年发展,现已成长为一家中型健康险公司,在北京、上海、广东、浙江、山东均设有分公司。截止2020年末。昆仑健康资产规模达382亿,2020年四季度偿付能力充足率159%
投资实力强
昆仑资产管理中心具有丰富的多领域资产配置经验,投资范围涵盖:固定收益投资、权益投资、基础设施及不动产投资、股份投资、金融产品投资;
2020年度截至2020年12月31日,资管中心投资资产整体综合投资收益额为27亿元,综合投资收益率为9.91%
2020年度截至2020年12月31日,公司资产规模同比增长136%

所获荣誉
2016年第十一届中国保险创新大奖“年度最佳企业文化奖”
2017年保险先锋榜“健康险品牌先锋奖”
2018年第十三届中国保险创新大奖“年度新锐保险品牌奖”
2018年健康保重大疾病保险荣获第十三届中国保险创新大奖“最佳健康保险产品奖”
2019年“第十一届卓越竞争力金融机构评选”中被评为“2019卓越竞争力成长型保险公司”
2019年资产管理中心获《投资时报》金奖“2019年度最佳管理团队”称号
2019年健康人生尊享重大疾病保险产品计划荣获“年度最具市场竞争力保险产品”
2019年昆仑聚财宝保险产品计划(尊享版)荣获“中国鼎”“年度最佳创新保险产品”
2020年乐享金生终身护理险荣获金貔貅奖“2020金牌银保创新产品”
写在最后
为大家总结了产品的亮点
1. 保障责任全,长期护理保险金+疾病身故保险金双重保障责任,为失能人员提供护理费用补偿及专业护理服务,减轻家庭及个人负担
2. 产品收益高,远期IRR可达2.95%,接近预定利率3.0%。具备长期护理保障的同时还兼顾了较高的储蓄收益
3. 投保范围广,投保年龄最高支持至70周岁;职业支持1-6类
4. 回本速度快,现价超越保费的速度快,5年缴费,第6年现价即可超过累计保费
5. 保单灵活性强,支持保单贷款和减保取现,按需调配,实现资金灵活配置
6. 增值服务优,健康资讯、重疾绿通、护理服务、健康咨询、体检服务、齿科服务、视频医生、就医绿通、家庭医生、高端康养、免疫细胞存储11项健康管理服务
*以上内容仅供参考,具体保险责任及现金价值请以实际投保时保险合同约定内容为准