五大行集体下调存款利率,5年定期利率降至1.8%,寿险预定利率将从3%降至2.5%……最近,你的朋友圈一定也被这些消息刷屏了!
伴随市场利率的持续下行,预定利率3%的储蓄型保险又引发疯抢,身边很多朋友都在买买买,唯恐错过8月这最后的投保窗口期。
目前,市面上在售的储蓄型保险里,哪些长期收益高?这里给大家罗列了一份清单,闭眼入,都没错!
1、海港启明星龙腾版终身寿险
预定利率3%里的天花板产品,前期现金价值增长速度很快,1、3、5年缴,都只需5年,现价就能超过保费;收益很高,长期最高达2.94%,领先大多数同类产品;减保条款非常宽松,限制也很少,最快5年可以减完,资金灵活性会更高。

2、海保鑫玺越终身寿险
长期利益高,普遍高达2.9%以上,个别年度能达到2.95%,无限接近3%,在增额寿里属于收益天花板级别的存在,长期收益吊打90%以上的同类产品,看重长期高收益的,海保鑫玺越是投保首选!
3、昆仑健康乐享年年终身护理险
长期收益表现亮眼,最高接近2.95%,全年龄段现价都是市场第一梯队!灵活性也很高,减保是写入条款的,犹豫期后就可以申请,最快5年能减完,这是目前市面上最宽松的。

4、复联康爱一生护理险(荣耀版)
长期利益高,给0岁孩子买,无论哪种缴费方式,长期利益都能突破2.9%,最高达到2.95%,在固收型储蓄险里,这个表现相当优秀;现价增长速度也很快,5年缴第5年现价超过保费;还能提供失能护理保障,当身体达到长期护理状态时,保险公司直接赔一笔钱,非常适合有养老护理规划的人。

5、太保智相守终身护理保险
太平洋健康险承保,央企大品牌,更加安全可靠!长期利益也高,最高达2.94%;现金价值增长速度快,1、3、5年缴,都是第5年现价超保费;提供失能护理和疾病身故双重保障,达到理赔标准能一次性获赔一笔钱,弥补经济损失。

6、太平洋锦鲤2号终身重疾险
太平洋健康险大公司承保,安全可靠更放心!集财富传承与重疾高额保障于一身,长期利益最高可达2.9%以上!同时能提供重疾保障,保45种高发重疾,满足条件一次性获赔一笔钱,弥补生重病带来的收入损失。另外,健康管理服务写入了条款,稳定性更强更安心!

7、陆家嘴国泰鸿利鑫享(分红型)
陆家嘴国泰人寿是海峡两岸第一家合资寿险公司,有国企背景,经营长期稳健,安全可靠有保障。近5年间,其总财务投资收益率5.93%,综合投资收益率6.38%,在寿险公司里排名很靠前,投资实力之强可见一斑!近5年它的分红实现率都在100%-200%之间,综合平均值为145%,总体表现亮眼。
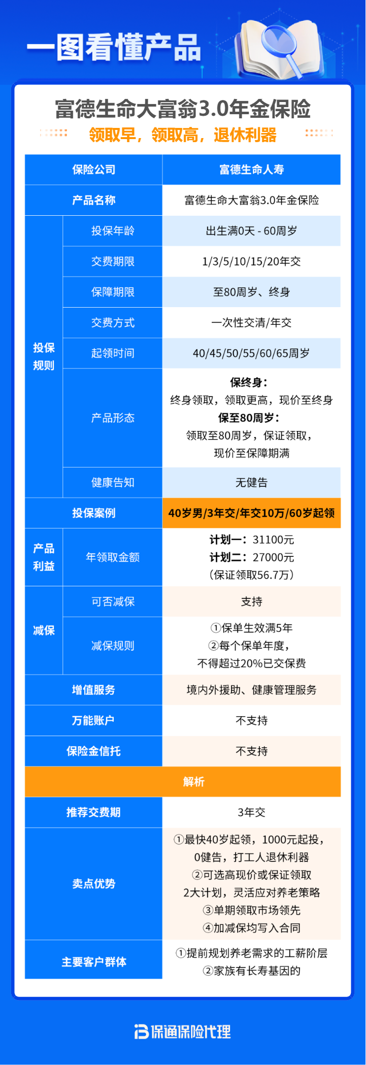
8、富德生命大富翁3.0年金保险
提前退休躺平神器,无论男女,都是最早40岁就能领养老金,活多久、领多久,领取金额100%确定,让你一辈子都有钱花;领取金额市场领先,相同投保条件下,每年到手的养老金比市场部分产品多50%到100%;养老方案灵活选择,可以选终身领取,或者保证领取到80周岁;支持加减保,白纸黑字写进合同,提前锁定3%产品好收益,后期资金充足,可以加保。

9、成康2号尊享年金保险
保通平台独家IP定制计划,市场创新型终身年金产品,最快第5个保单周年日年起领,领取金额=K值*已交保费(K值确定写入保险合同,最低3.00%)。开始领取后,105岁内,活多久、领多久,收获长期稳健的现金流;年金开始领取后,每年现金价值与已交保费基本持平,已交保费可通过退保获取或身故理赔,相当于交纳的保费一直都在;支持自由减保,可关联万能账户二次增值,可对接第二投保人。

10、富德鑫禧年年尊享版养老年金
王炸养老年金险,2个领取方案可选,方案一高领取,方案二高现价,都是活多久、领多久,提供终身现金流;88岁额外领一笔祝寿金,提升老年生活品质;长期利益有望突破4%,养老年金里的收益天花板;终身有现金价值,且支持减保,资金灵活性高;可对接保底利率2%万能账户,实现资金二次增值。

11、中邮邮爱一生年金保险
中邮人寿大品牌承保,安全、可靠、放心;起领时间早,第5个保单周年日领取一笔固定金额,第6年开始,每年领取一笔年金,领取金额100%确定,活多久、领多久,一辈子不用担心没钱花;现金价值相对较高,且终身持续;自带投保人意外身故豁免功能;可对接保底利率2%万能账户。

市场利率跌跌不休,锁定长期利率势在必行!3%预定利率储蓄险持续热销中,8月底将全面下架,想了解产品、测算收益,快向您身边的保通代理人咨询吧~