
哪吒1号限时放宽核保政策:一个难得的“上车”机会
你好,朋友。最近在保险圈里,有个消息让不少之前因为健康问题投保受阻的朋友看到了希望,那就是“哪吒1号”的限时放宽核保政策。这就像一扇平时关得比较紧的门,突然打开了一条缝,让更多人有机会挤进去。今天,我们就来好好聊聊这件事,看看它到底意味着什么,对你有没有帮助。
一、什么是“核保放宽”?它为什么重要?
首先,我们得明白“核保”是什么。简单说,就是你买健康险、寿险时,保险公司要对你的健康状况做个“体检”,评估风险,再决定能不能保你、按什么条件保你。这就像你去申请一张高级别的会员卡,对方总要看看你的资质。
而“核保放宽”,就是保险公司临时降低了这个“入会门槛”。对于很多有结节(如甲状腺、乳腺结节)、轻度高血压、血糖轻微异常,或者有过一些住院史、手术史的朋友来说,平时买保险很可能面临除外责任(某个部位不保)、加费,甚至直接被拒保。但在这个限时政策下,保险公司可能会对这些情况更“宽容”,给出更友好的承保结论,比如标准体承保(最理想的结果)或仅轻微加费。
它的重要性不言而喻:这可能是你以正常或接近正常条件获得保障的最后机会。健康状况通常是不可逆的,今天的小问题,明天可能就变成了保险公司眼里的“大问题”。所以,这样的窗口期,值得格外关注。
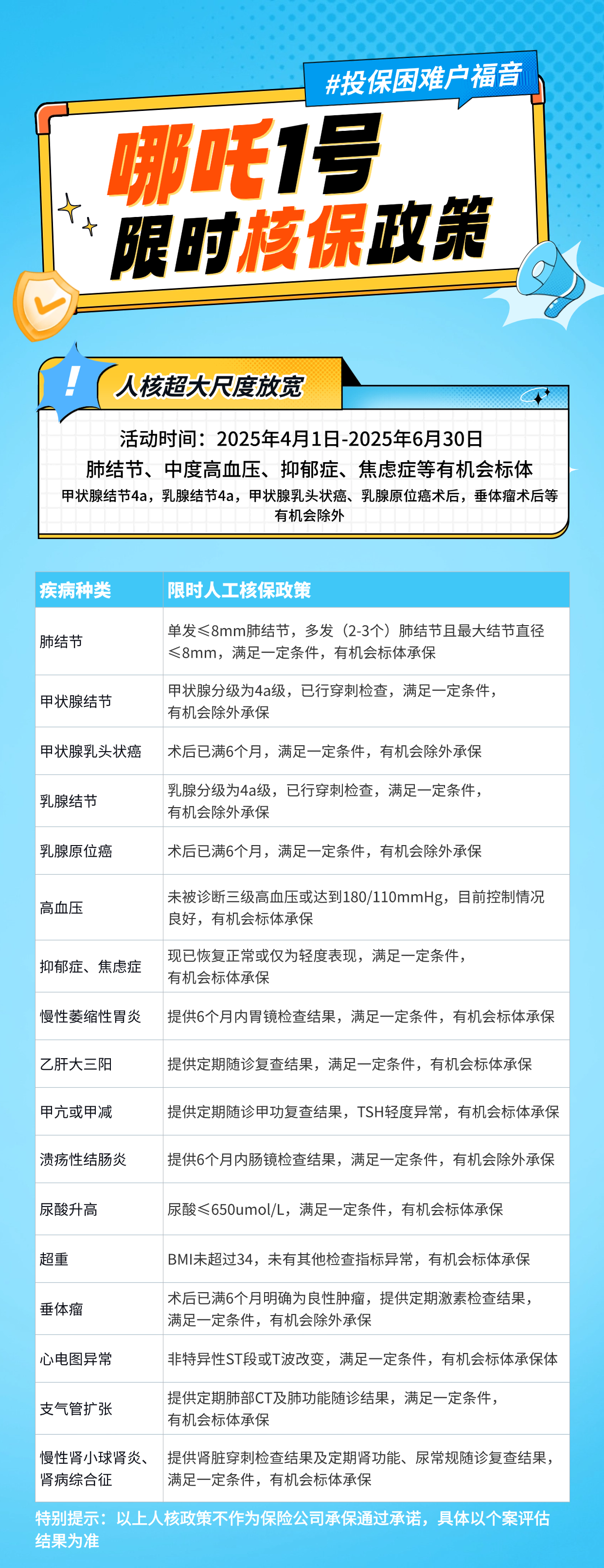
二、哪吒1号放宽政策,具体可能“宽”在哪里?
虽然每款产品的具体放宽细则(我们称之为“核保尺度”)不同,且需要以保险公司官方发布的为准,但根据这类政策的常见模式,“哪吒1号”的放宽可能集中在以下几个高发领域:
1. 甲状腺相关问题:这是核保放宽的“常客”。对于甲状腺结节,平时可能要求TI-RADS分级在3级及以下,且尺寸较小才能考虑。放宽后,对分级和尺寸的要求可能会更宽松,甚至对部分情况给出标体承保的机会。对于已治愈的甲状腺癌(通常拒保),放宽政策下或许有极少数个案被重新评估,但这属于特例中的特例。
2. 乳腺相关问题:同样,乳腺结节的核保标准可能松动。对于BI-RADS分级3级的结节,平时大概率除外,放宽后有可能争取到更好的条件。一些乳腺增生、乳腺囊肿的情况,处理起来也会更友好。
3. 代谢类问题:比如轻度高血压(1级),平时可能需要加费。放宽期间,如果血压控制得非常稳定,有可能按标准体承保。血糖异常(如空腹血糖在6.1-7.0之间),平时可能直接延期或拒保,放宽下或许有机会加费承保。
4. 胃肠问题:如慢性浅表性胃炎、胃息肉(已切除且病理良性)等,核保结论可能会更积极。
请注意:“放宽”不等于“不查不问”。它依然需要你如实进行健康告知,只是审核标准更灵活。而且,放宽通常有明确的截止日期,过期不候。
三、面对核保放宽,你应该怎么做?
如果你正好有上述的一些小状况,想抓住这个机会,我给你几条实在的建议:
第一步:整理好你的病历资料。这是最关键的一步。把近一两年的体检报告、门诊病历、住院出院小结、复查报告等,全部找出来。清晰的资料能帮助核保人员快速、准确地判断,避免因信息不全导致保守的核保结论。
第二步:仔细阅读健康告知,逐条核对。不要猜,不要觉得“可能没事”。健康告知问什么,你就根据手头的资料答什么。对于放宽政策下可能覆盖的异常项,更要重点准备。
第三步:善用“智能核保”与“人工核保”。很多产品(包括可能在哪吒1号投保流程中)都有“智能核保”功能,你可以匿名、实时地根据自身情况得到预判结论。如果智能核保没有对应选项或情况复杂,一定要申请“人工核保”。在放宽期间,人工核保的弹性更大,是争取好结果的主要渠道。
第四步:管理好预期,并可以考虑“多家投保”。放宽政策是利好,但不是保证100%标体。要做好加费、除外的心理准备。同时,如果时间允许,可以考虑同时向2-3家处于核保宽松期的产品提出申请,选择结论最好的那一家承保。但切记,不要隐瞒任何一家公司的询问。
一个重要的提醒:千万不要因为有了这个放宽政策,就急着去为了投保做全新的、不必要的体检。万一查出新的、更严重的问题,反而会弄巧成拙。用最近的、已有的报告去尝试即可。
总结
总的来说,“哪吒1号限时放宽核保政策”是一个实实在在的利好,是保险公司向非标准健康体人群抛出的橄榄枝。它提醒我们两件事:一是保险要趁早,在健康时安排最容易;二是当机会来临时,要准备好材料,主动把握。
如果你或你的家人一直因为一些健康小瑕疵在保险门外徘徊,现在或许是一个行动的契机。花点时间整理资料,咨询专业的保险顾问,去尝试一下。即使最终结果不完全理想,这个过程也能让你更清楚自己的风险状况和保障缺口。记住,在风险面前,有保障总比“裸奔”要强得多。
希望这篇文章能帮到你。抓住窗口,为未来的自己,多争取一份安心。