? 高医市场洞察 安盛新篇章 ?
? 开篇唠嗑:为什么高端医疗险突然火了?
最近好多小伙伴问:“现在看病这么贵,有没有能兜底的保险?”
答案来了!DRG医保支付改革+医疗通胀“双杀”下,高净值人群已经悄悄把高端医疗险加入购物车?!
安盛直接甩出王炸:产品每年迭代升级,全球医疗资源随便挑,理赔数据全公开!


今天带你划重点?
一、市场变天:医疗环境与客户需求的双重变革
? 一、市场变天!你的保险要更新了
1️⃣ 行业大环境
· DRG改革:医院控费更严格,有些治疗可能“报销难”?
· 医疗通胀:看病贵≠医生涨价,而是新药、新技术成本飙升?!
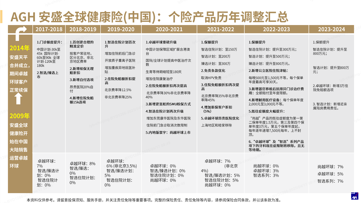
? 安盛应对:产品一年一升级,缩短等待期、保额蹭蹭涨,保障不打折,买保险也能“追新剧”!
2️⃣ 客户需求
· 高净值人群:不仅要治病,还要全球顶尖医疗资源(比如瑞士康养看病、日本精密治疗)!
· 打工人:退休后医疗险不断档,团险转个险的“无缝衔接”才是真香!
二、安盛王牌:透明理赔与创新产品
? 二、理赔白皮书发布!这次真的玩大了

“买保险不看理赔,等于裸奔!”
安盛直接甩出《理赔白皮书》,用真实案例说话:
✅ 数据透明:公开理赔率、事后理赔处理时效(2.9个工作日?)!
✅ 全球案例:远渡重洋,获得医疗选择自由,客户亲测“有温度的医疗”!
? 销售技巧:聊天时掏出白皮书,客户立马从“犹豫派”变“行动派”!
? 三、新产品炸场!企业老板都爱惨了
「智选企航」闪亮登场✨!
· 企业老板:员工福利+降本增效两不误!团体险设计超灵活3人起保,定制化保障,员工满意度拉满?!
· 打工人:退休后自动转个险,医疗福利不断档,打工人的“养老安全感”get✔️!
· 亮点:帮助企业在竞争中吸引和留住人才!
三、实战指南:销售策略与品牌信任
? 四、销售必看!客户沟通“上分秘籍”
1️⃣ 共情大法:少说“条款”,多讲故事!
2️⃣ 数据轰炸:甩出白皮书里的理赔率、赔付速度,客户立马“真香”!
3️⃣ 团险个险联动:打工人问:“退休后还能保吗?”直接甩转保政策+案例!
? 五、品牌实力!客户为什么死心塌地选安盛?
· 口碑爆表:客户亲测“理赔快、服务稳”,续保率高!
· 全球资源:从私立医院到顶级专家,资源多到像“开盲盒”?!
· 未来规划:2025年主攻“灵活定制”,企业团险、个人高端医疗全覆盖!
四、行动指南:不同人群如何配置
? 结尾划重点:普通人如何上车?
1️⃣ 企业主:员工福利升级,选「智选企航」,「睿智环球」员工开心,公司省心!
2️⃣ 打工人:趁年轻锁定安盛高端医疗险,选「智选住院」,「卓越环球」,「尚越环球」,退休后照样享受全球医疗!
3️⃣ 手慢无:关注i云保视频号,找小助理领安盛全球健康险(中国)理赔白皮书完整版?!
#保险 #高端医疗 #企业必备 #企业福利
? 转发给朋友/老板,一起守住健康和钱包! ??
