在4大人身基础保障中,定期寿险是唯一一个不是给自己买的,而是买给家人的!
它保障责任简单纯粹,保障期间被保人发生身故全残,家人一次性获赔一笔钱,代替被保人承担家庭经济责任,比如赡养父母、供孩子读书、还车贷房贷等等。
所谓的“留爱不留债”、“死了都要爱”,说的就是定期寿险!
定期寿险适合给家庭经济支柱买,就是家里赚钱能力最强的那个人,每年花几百块钱,就能买到几十万甚至上百万保额,杠杆非常高。
那问题来了:想给自己或家人买寿险,哪1款产品值得买?保额买多少合适?答案我们往下看!
1、定期寿险哪款值得买?
预定利率2.5%的定期寿险正陆续上线中,价格与之前比相差不大,性价比依旧都很能打。从价格、健康要求、免责条款等多角度对比,华贵大麦2024凭借7大优势胜出!
1、免体检保额高
高达400万,只要你购买的保额不超过400万,不需要提供体检报告,满足健康告知,就可以快速买入,方便、快捷!
2、保障期限灵活可选
可选保20年、30年,保至60、65、70周岁,在保额足够高的基础上,建议根据预算进行选择,保障时间越长,每年要交的钱越多,尽量保到退休或房贷到期时。
3、职业要求宽松
1-6类职业都能买,包括大货车司机、机械设备维修人员、沿海捕鱼人、拖拉机驾驶员等中高风险职业。这类职业很难买意外险或价格贵,很适合另外搭配一份定寿,提高身价保障!
4、健康要求宽松
健康告知只有3条,询问的都是一些比较严重的疾病,甲状腺结节、乳腺结节、各类息肉囊肿等都没问到,不影响买!

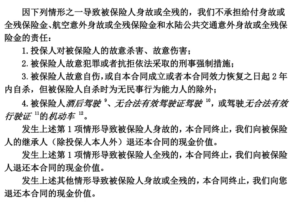
5、免责条款仅4条
什么情况导致的身故全残不赔,在免责条款中有明确约定。华贵大麦2024版在原有3条免责的基础上,新增了对酒驾、无证驾驶免责,这一点需要注意。

6、可选高额交通意外保障
投保时多加几十块钱附加上,乘坐飞机、轮船、网约车、出租车、公交车等公共交通工具出行期间,因意外导致身故全残,可额外获赔一笔钱,最高1000万。

7、性价比高
华贵大麦系列定期寿险向来以高性价比著称,保额100万、保30年、交30年,投保华贵大麦2024,30岁男性每年只需要交1102元,30岁女性599元。
2、保额买多少合适?
买定期寿险,保额很关键,它决定赔偿金额。那保额究竟怎么计算呢?有人说越高越好,有人说最低覆盖家庭负债,也有人说至少覆盖未来5-10年的家庭开支。
今天分享一个更精准的计算公式:家庭寿险保额由以下4部分相加,再按照夫妻收入占比来分配。
-
生活费:未来家庭5-10年的生活开支
-
教育费:把孩子从小养到大学毕业的花费
-
负债:包括车贷、房贷、消费贷等
-
父母赡养:供养父母的大致花费
举个例子:李雷和韩梅梅是生活在广州的一对小夫妻,月收入分别是3万、2万。他们上面有4位老人,其中2位有退休金,养老不需要小家出钱,下面有一个1岁的儿子,房子贷款280万,家庭每年开支10万。
-
生活费按10年家庭生活开支计算:10万×10年=100万
-
孩子教育费,按照上海平均水平算:差不多120万
-
负债:280万房贷
-
父母赡养费:有2位老人需要赡养,预计养老花费100万
那家庭总寿险保额=100万+120万+280万+100万=600万
李雷、韩梅梅两人收入占比为3:2
投保华贵大麦2024定期寿险,李雷、韩梅梅的保额分别为:360万、240万
定期寿险是最能体现爱与责任的险种,虽然说身故全残发生的概率很低,但对家庭的打击也最大,顶梁柱们建议人手一份定期寿险,让自己“活着是印钞机,倒下是人民币”!关于华贵大麦定期寿险2024版,想了解更多,可向您身边的保通代理人咨询~