在看病过程中,不知道你有没有遭遇这些痛苦:
医院里人满为患,门急诊熬夜排队到凌晨,尤其是孩子高烧到抽搐;
能开到的都是普通国产药物,疗效更好的进口药物不见踪影;
想要找三甲专家就诊,能约到的日期是遥遥无期……
想要解决这些求医用药难题,普通百万医疗险难以满足,买高端医疗险又太贵,怎么破?
今天,给大家带来一个好消息:
年度炸裂新品蓝医保·长期医疗险(好医好药版)来啦,让你用实惠的价格享受到高端就医和用药体验!
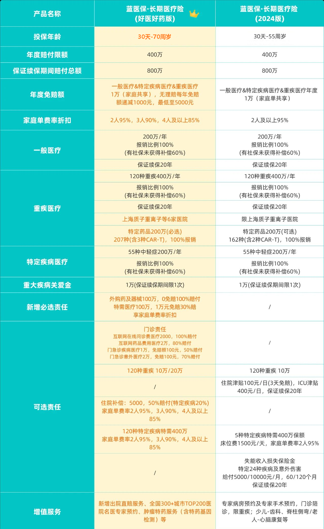
先来看一看新老产品的对比:

1、升级点:降低投保及理赔门槛
老年人有福了!这款新品放宽了投保门槛,最高60周岁可投保,并且免体检免人工核保。另外,无理赔情况下,每年免赔额可递减1000元,最低至5000元。
理赔门槛的降低,能够实实在在增加拿到手的钱!
举个例子,如果前5年都没有理赔的话,第6年不幸因肺炎住院,总花费5万,医保报销2万,免赔额只需要5000块,那么可获赔2.5万=5万-2万-0.5万。

2、升级点:解锁特需 舒适无忧
这款新品首年特别解锁了特需医疗保障,保额高达100万!
特需医疗相当于医院里的“头等舱”,包含特需医疗部、VIP部、国际部,可以给到你贵宾级的医疗服务。

无需忍受长时间排队等待,在特需病房享受舒适的医疗环境和服务,不再是遥不可及的愿望。
不过这只是特需医疗的体验责任,如果你想要更多赔付,不妨自己加上可选的120种重疾特需医疗保障,进一步提升保障水平~
3、升级点:放开外购药械,不限清单
好药,是治愈疾病的关键因素。
许多百万医疗险对于院外药械的保障范围,一般都有数量限制。
但是,蓝医保·长期医疗险(好医好药版)打破了这一限制,全面放开外购药品和医疗器械,并且能够100%赔付,让你轻松实现用药自由,各种好药随心用。
只要是在国家药械清单内的产品均可使用,不做限制,确保患者能够用上真正需要的好药,如此大的用药范围远超同类产品!

另外,它还能提供特药送药上门服务,抗癌特药的数量也升级至207种,其中原研药127种,还有3种领先的CAR-T药品,能带来更好的治疗效果。
在用上好药这个领域,升级后蓝医保几乎没有对手。

4、升级点:就医及理赔服务更省心
很多朋友想要找三甲专家就诊,却往往面临约号难、等待时间长的问题。
蓝医保·长期医疗险(好医好药版)为你提供全国300+城市TOP200三甲医院名医随心约服务,让你在就医过程中更加省心、省力。
无论是疑难杂症还是重大疾病,你都能轻松约到专家就诊,享受专业的医疗服务和治疗方案。

另外,在理赔服务上的升级也直追高端医疗险,与多家医院合作实现普通部出院直赔,医院名单将不断更新。
这意味着,你在这些医院普通部治疗后,无需再经历繁琐的理赔流程,就能轻松收到理赔款,真是爽歪歪!
特别提醒,目前出院直赔开放给上海社保用户,有望后续推广至全国。

5、升级点:优化多项可选保障
为了满足大家的更多需求,在可选责任上,这款新品也进行了多项升级:
-
新增住院补贴保障:0免赔50%赔付,生病住院后提供丰厚补贴;
-
新增门急诊医疗:包含线上问诊、疾病门诊、意外门诊,小病小痛也能报销;
-
120种重疾特需医疗:将5种特定疾病升级为120种,覆盖病种范围更广泛;
-
重疾保额提供10/20万可选:相比老版的10万,为重疾提供更多的保障
另外,质子重离子医院数量也升级至6家。

总的来看,蓝医保2025的新版本满满都是干货,各项保障责任都做了极大优化,堪称年度黑马!想买医疗险的朋友,千万不要错过蓝医保·长期医疗险(好医好药版)!