备受瞩目的长期医疗险——蓝医保,迎来了重磅升级!
蓝医保一直以来都以其高性价比和全面的保障赢得了众多代理人老师和客户的青睐。此次升级,蓝医保在原有基础上进行了多项升级,简单来说就是【好医药好服务!】
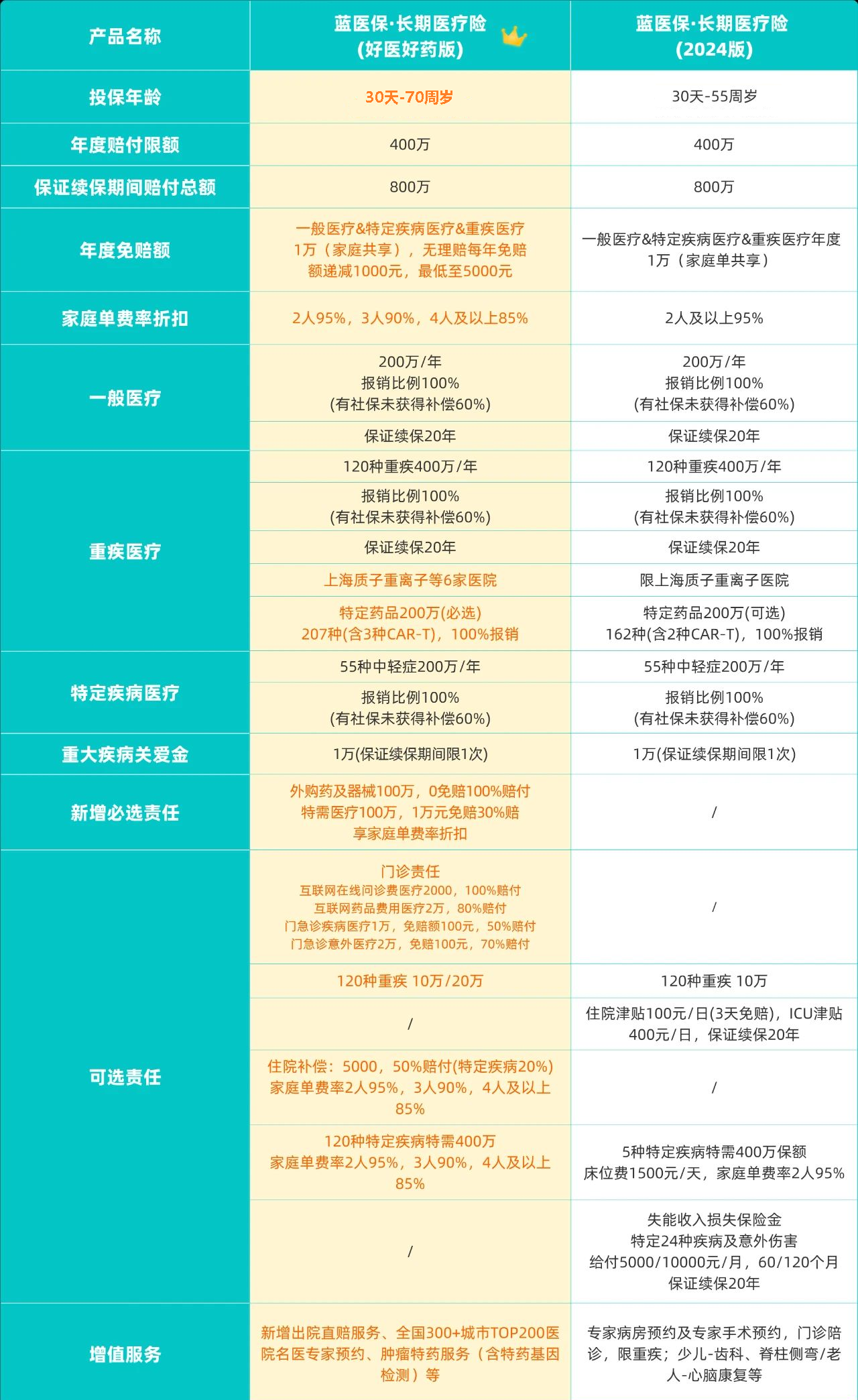
那么,先来一起看一看新老产品的对比:

给大家总结了这次蓝医保新品的升级亮点:
升级点①:降低投保及理赔门槛
投保年龄:最高60周岁可投保,并且免体检哦~
理赔门槛:无理赔情况下,每年免赔额可递减1000元,最低至5000元
升级点②:外购药械不限清单,特药增至207种!
全面放开外购药品和医疗器械(只要是在国家药械清单内的产品均可使用,不做限制),100%赔付。

抗癌特药的数量也升级至207种,其中原研药127种,3种CAR-T药品。

升级点③:解锁特需医疗
首年解锁特需医疗,拓展特需部、VIP部、国际部,保额高达100万!

升级点④:
在可选责任上,这款新品也进行了多项升级:
-
新增:住院补贴保障:0免赔50%赔付,生病住院后提供丰厚补贴;
-
新增:门急诊医疗:包含线上问诊、疾病门诊、意外门诊,小病小痛也能报销;
-
120种重疾特需医疗:将5种特定疾病升级为120种,覆盖病种范围更广泛;
-
重疾保额提供10/20万可选:相比老版的10万,为重疾提供更多的保障;
-
质子重离子医院数量也升级至6家!
另外,家庭单费率依然有优惠:2人95折,3人9折,4人及以上85折,建议全家人手一份,不仅有费率优惠还可以全家共享免赔额~
目前蓝医保(好医好药版)正在新品推广期间,只要每日打卡就能获得洁牙卡一张;更有短视频大赛可以额外拿红包,点击链接查看活动详情,下一个推广大使就是你!
《保通×蓝医保2025短视频活动》开始啦
300元现金红包轻松拿!!
快扫码进群参与吧!!
