预定利率下调,影响的不只是固收型年金险、增额终身寿,还有分红型保险。
据多家媒体报道,预定利率3%的固收型保险,将于8月31日之前全面下架;9月30日之后,分红险产品保证利率上限将从2.5%下调为2%,我们到手的保证利益将变少。
为什么要投分红险?哪些产品值得买?答案我们往下看!
1、为什么要投分红型保险?
分红型保险,是在原本保单利益基础上,增加了分红的功能。
买了之后,你可以收获两份收益:
-
一部分是保证利益,白纸黑字写入合同,保险公司刚性兑付,一分不会少!当下,分红险保证利率上限为 2.5%,9月之后会下调为2%。
-
另一部分是浮动利益,这是保险公司派发的分红,是多是少不确定,取决于保险公司的经营情况。
分红险的未来回报,想象空间巨大。
一款预定利率3%的普通增额寿,长期利益只能在2.9%出头。而预定利率2.5%的分红型增额寿,综合收益可以轻松超过3%,甚至有可能达到3.5%上下的水平!
下有兜底,上不封顶!
分红型保险真的很香,不仅能让资金长期稳健增值,若未来市场向好,还有机会博取到超额回报,尤其适合追求稳健、又有一定风险承受能力的人。
分红险很好,但并不是所有产品都值得买,选购时重点关注:
-
保证利益:保证利益是未来100%确定能拿到的,当然越高越好,当下保证利率2.5%的产品更值得入手!
-
历史分红实现率:产品过去对消费者的预期承诺,实际兑现了多少,在官网有公开披露。实现率越高,说明保险公司履行保单承诺的能力越高。
-
保险公司实力:包括资历是否悠久、经营情况是否稳健、安全性高不高等,分红险也是长期资金规划,长期稳定经营的保司,才能带来长期稳定的分红。
2、3%预定利率重疾险推荐
市面上在售的分红险产品很多,经过层层对比筛选,云保选出了4款,它们无论是保司背景,还是投资实力,都是分红险产品里的绝对佼佼者!
1、陆家嘴国泰鸿利鑫享(分红型)
承保公司陆家嘴国泰人寿,海峡两岸第一家合资寿险公司,有国企背景,经营长期稳健,安全可靠有保障。
近5年间,其总财务投资收益率5.93%,综合投资收益率6.38%,在寿险公司里排名很靠前,投资实力之强可见一斑!
近5年它的分红实现率都在100%-200%之间,综合平均值为145%,总体表现亮眼。
2、中意一生中意(龙玺版)(分红型)
承保公司中意人寿,中国加入世界贸易组织后首家获准成立的中外合资保险公司,行业内以“经营稳健”著称,总资产超过1000亿元,分支机构遍布全国。
中意人寿已连续11年盈利,2023年成绩表现更是优异,各项数据排名前列:净利润 12.46亿元,同比增长16.12%,在合外资寿险公司中排名蝉联第一、在非上市寿险公司中排名蝉联第二,成为唯二家盈利额超10亿的寿险公司!
中意人寿分红险的往期红利实现率均超过100%,最高的达到了247%,也就是说,之前产品整体的预期分红都能实现。

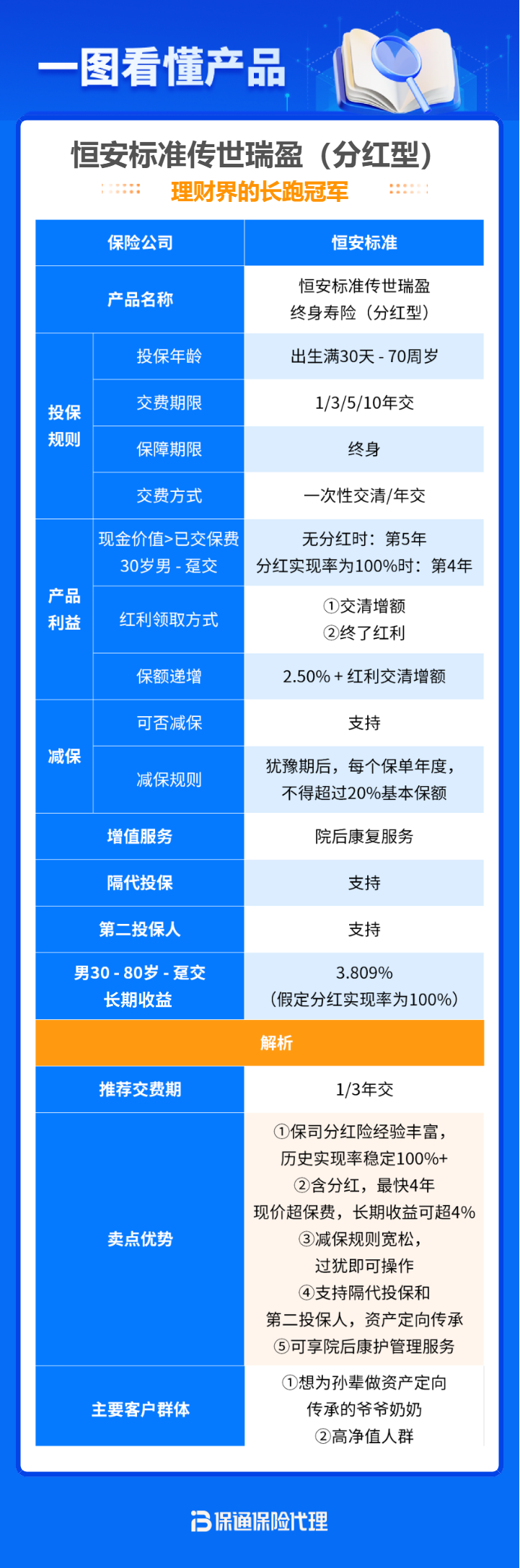
3、恒安标准传世瑞盈(分红型)
承保公司恒安标准人寿,一家中外合资公司,中方股东是国有企业,外方是掌管英国国家养老金的英国安本集团。
恒安标准人寿经营也是出了名的稳健。2022、2023年,每个季度风险综合评级都是AAA级,表现比很多所谓的“大”保险公司都优秀!
恒安标准人寿近10年连续实现盈利,净利润行业排名稳中有升,近三年平均投资收益率5.72%,平均综合投资收益率4.84%,在寿险公司里名列前茅。
加分红,恒安标准传世瑞盈终身寿险(分红型)长期持有总利益高达4%,吊打普通型增额寿,在分红型产品里也排名靠前!

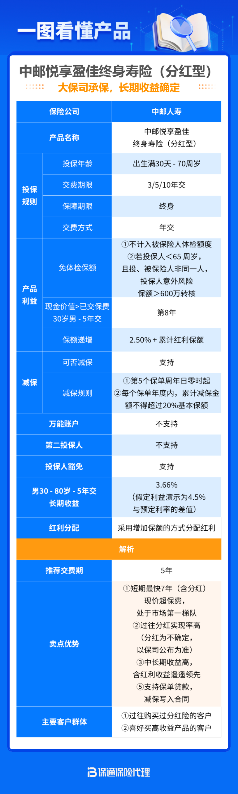
4、中邮悦享盈佳终身寿险(分红型)
承保公司中邮人寿,由中国邮政控股,注册资本金高达286.63亿,总资产超4400亿,资产、保费均位居行业前十。
背靠中国邮政,中邮人寿服务范围覆盖全国,网点多达3.2万多个。买了中邮的保险,走进附近的邮局,就能够进行保全、理赔操作,方便、快捷、安心!
2023年,中邮人寿累计实现保费收入1098.66亿元,高于人保寿险的1006.34亿元,成功实现赶超,成为第七家保费规模破千亿元的保险公司。
2024年一季度,中邮人寿实现净利润27.54亿元,成为一季度最赚钱的银行系险企。

预定利率3%固收储蓄险
保底利率2.5%分红险
保证利率2%万能险
都已进入下架倒计时!
想买保险长期锁定利率的,快向您身边的保通代理人咨询吧~